2025届高三八省八校t8联考政治试题及答案(图片版)-银河app
t8联考,全称高三学业质量评价,是由八省市(即第三批实施新高考的8个省市)的八所重点中学组织的一场跨省跨校联考。下面是关于2025届高三八省八校t8联考政治试题及答案的相关内容,希望对大家有所帮助!
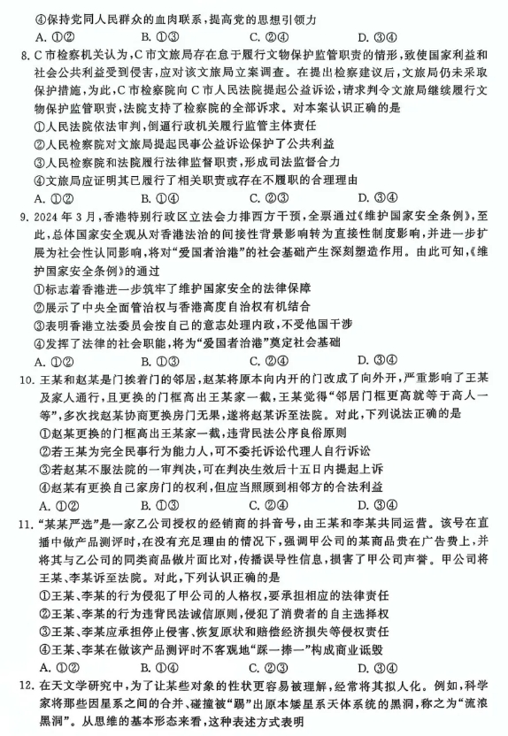
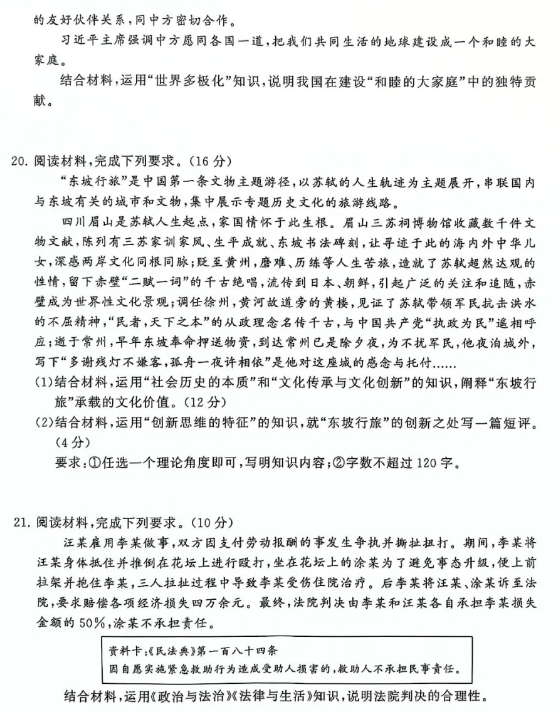
2025届高三t8联考政治试题






2025届高三t8联考政治试题参考答案





八省联考是不是每年都有
八省联考不一定每年都有。
八省联考是指河北、辽宁、江苏、福建、湖北、湖南、广东、重庆等8个省份的高考考生的一次高考前模拟考试。这次模拟考试是由教育部统一组织的一次大规模的高考模拟考试,被广大考生称为“八省联考”。
八省联考全部采用“3 1 2”的新高考模式。选考的对象为参加普通高校招生的高三学生和社会人员。报名参加相应科目学考并取得合格成绩才能报考该科目的选考,在高三前应完成相应科目学考。
八省联考的“3”指的是:语文、数学、外语,这三门科目考试参加统一高考,由教育部考试中心统一命题,以原始成绩计入考生总成绩。
八省联考的“1”指的是:物理和历史,考生必须从物理和历史两个科目中选择一科,由各省自主命题,以原始成绩计入考生总成绩。
八省联考的“2”指的是:考生从化学、生物、地理和政治四门科目中选两门,选考由各省命题,通过等级赋分的方式,将赋分后的成绩计入考生总成绩。
高三政治备考计划
全面复习教材中所有的知识点
万变不离其宗,在政治课复习过程中必须做到全面、系统。所谓"面"就是全面复习,就是要求学生要全面掌握教材中的基本概念、基本观点和基本事实。这是做好复习的前提。由于中学思想政治课内容涉及到马克思主义经济学、哲学、政治学的基础知识,各知识点之间又相互联系,要全面掌握这些基础知识并非易事。这就要求教师在深钻细研考试大纲教材的基础上,对基础知识和重点、难点作全面、详细的梳理、排序,指导学生牢固把握教材的知识结构和各知识点之间的内在联系,让他们列出各章节的复习提纲,形成知识网络,从而对知识进行巩固复习。
各相关知识点之间存在联系,复习必须做到归类连线
所谓归类连线就是指导学生把教材中有关"标志"、"原因"、"表现"、"意义"、"作用"、"区别"、"关键"、"本质"、"联系"等问题进行归类整理,形成知识线,然后根据知识线设计练习题,采取填空、选择、简答等题型进行综合训练,突出基础知识,体现重点、难点。在题型归类训练中要注意以下两个方面的问题:一是教师应向学生讲清各类题型的答题思路、方法和技巧,以最大限度地避免失误。针对有些学生对于阅读理解题、判断说明题、理解说明题拿不准、答题没有把握的情况,要提醒学生开拓思路,尽可能地把与本题目相关的内容列举出来,然后加以适当选择,这样可以避免可能出现的失误;二是教师还要讲清题型变化特点,拓宽学生思路,提高灵活变通能力。近年来,政治试题除了注重对学生基础知识的考查,更注意对学生综合能力的考查,具有灵活多变的特点。
复习要突出重点、突破难点,注重主要知识的灵活运用
所谓"点"就是重点复习,就是灵活运用马克思主义的基本原理和基本观点,分析认识当今一些社会现象,解决实际问题。这是做好政治课复习的关键。要达到这一目的,在政治课复习中应注意以下三点:首先要选准复习的重点和难点,教师对每课中的重点和难点要选准,并在复习过程中反复强调和训练,以引起学生的高度重视,让学生心中有数;其次,对重点和难点问题要讲深讲透,让学生真正理解掌握;第三,要理论联系实际,让学生学用结合。